Alarm tickets
Introduction: purpose and conditions
- The purpose of ALARM tickets is to notify WLCG Tier-0 and Tier-1 administrators about serious problems of the site at any time, independent from usual office hours.
- Only experts, nominated by the WLCG VOs are allowed to submit alarm tickets. They need to have the appropriate permissions in GGUS user database.
- The involved VOs are:
- Alice
- Atlas
- Cms
- Lhcb
- Only the Tier-0 & Tier-1 sites are involved in the alarm tickets process. The WLCG Tier-0/Tier-1 site names can be used as well as the relevant GOC DB site names.
- Alarm tickets are routed to the NGI/ROC the tier site belongs to automatically. They do not need a routing by the TPM. The NGI/ROC is notified about the ticket in the usual way. In parallel the site receives an alarm email signed with a GGUS certificate. This alarm email is processed at the Tier-0/Tier-1 and notifies the relevant people at any time.
- Alarm email addresses are taken from GOC DB for the EGI sites and from OIM for the OSG sites. VOMS is used by GGUS as the information source for authorised alarmers.

Becoming an Alarm-ticket member
People who want to become an alarmer have to
- register in GGUS first
- be added to the appropriate group in a VOMS server.
GGUS system synchronizes its user database once per night with the VOMS servers. The synchronization is based on the DN string. Please make sure the DN of your GGUS account is the same than the one registered in VOMS.
Tier-1 site admins can become alarmers for testing the alarm process for their site. They have to fill in the registration form for supporters. Please add an appropriate comment (e.g. “I’m a xxx tier-1 site admins and I want to become an alarmer for testing purposes.”) in the registration form.
Technical description
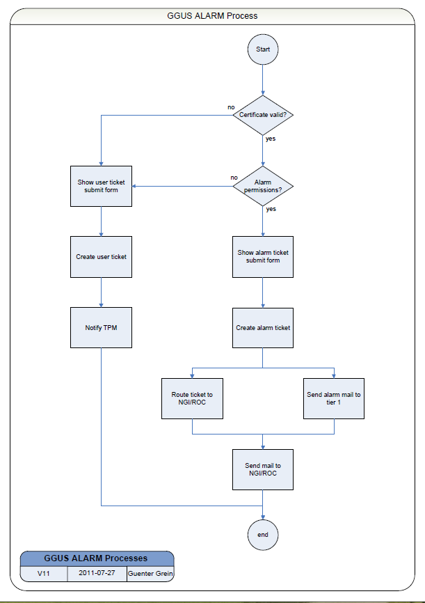
This section describes the workflows of alarm tickets from a technical point of view.
ALARM ticket submission
Alarm tickets can be submitted using the GGUS web portal. On top of the ticket submit form in GGUS web portal there is a link to the submit form for alarm tickets.

As alarm ticket submitters are experts who will hopefully provide all necessary information, the number of fields on the alarm ticket submit form is reduced to a minimum compared to the number of fields on the user ticket submit form.

Three fields on this form are mandatory:
- Subject
- MoU Area
- Notified Site
All other fields are optional.
ALARM ticket processing
The processing of a team ticket consists of two main parts: the notification of the notified site and the routing of the ticket to the NGI/ROC the site belongs to.
Tier-1 site notification
In parallel to the creation of an alarm ticket, the GGUS system sends an alarm email directly to the tier 1 site specified in field “Notify SITE”. This email is sent to a specific site alarm mail address and signed with the GGUS certificate. The tier-0 alarm mail address is based on the VO name. It is “voname”-operator-alarm"atnospam"cern.ch. Tier-1 site alarm mail addresses are taken from the “Emergency Email” field in GOC DB. For tier-1 sites registered in the OSG OIM DB the alarm email address is taken from field “SMSAddress” of the “Administrative Contact” in OIM DB. The DN of the GGUS certificate is /C=DE/O=GermanGrid/OU=KIT/CN=ggusmail/ggus.eu. The alarm mail looks like the following figure.

Ticket routing
Alarm tickets are bypassing the TPMs and routed to the appropriate NGI/ROC automatically. The decision to which NGI/ROC a ticket has to be routed is done automatically, based on the value of the “Notify SITE” field. The “Notify SITE” drop-down menu shows both the tier 1 site names from GOC DB and the tier 1 site names used by WLCG.

ALARM confirmation
Once the tier 1 site received the alarm email the receipt should be confirmed. Sending a reply mail containing the typical GGUS identifier and the ticket ID “GGUS-Ticket-ID: #00000000” in the subject is sufficient. Such a reply will be added to the alarm ticket.
Working on ALARM tickets
For working on alarm tickets and resolving them please use the GGUS portal. A reference link to the alarm ticket is given in the alarm email notification.
Periodic ALARM ticket testing rules
Alarm ticket testing is documented in WLCG twiki.
Schema of the Alarm tickets process
